
事業内容 西日本電話工事株式会社
Lan Ip電話工事

電話回線を工事した場合のntt工事費用 The電話回線手配


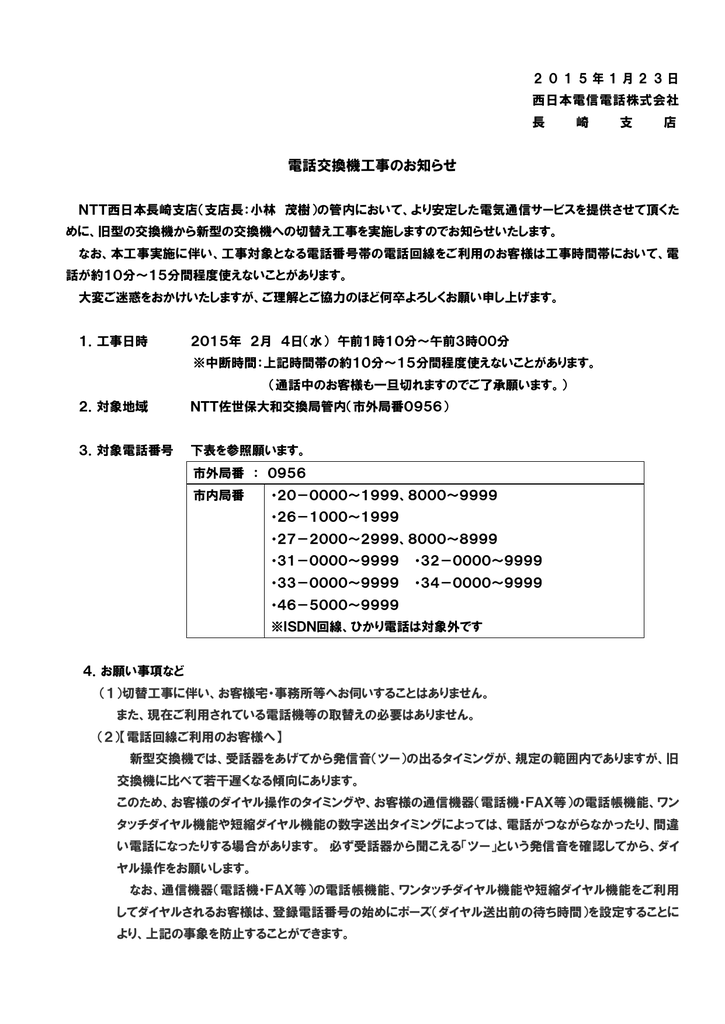
電話交換機工事のお知らせ Manualzz

ケーブルはmdfを経由して電話交換機へ 電話の仕組みをはじめから

工事費について フレッツ 光ネクスト ギガファミリー スマートタイプ 戸建て向け フレッツ 光ネクスト フレッツ光公式 Ntt東日本 光回線のインターネット接続ならflet S光

オフィス移転の際の電話移設 注意点まで解説 コクヨマーケティング

Ntt固定電話のip網移行は2024年1月開始 全国一律の料金体系に ビジネスネットワーク Jp

電話回線を工事した場合のntt工事費用 The電話回線手配

Isdnの終わり方に 3択 あり あなたはどれを選ぶ 羽ばたけ ネットワークエンジニア 25 It

Pbxも As A Service で Ntt Comが提供開始 社内にpbx装置を置かずに多様な内線機能を It
Tags:
Archive